设为首页
|
加入收藏
|
咨询热线:
(020)83276245
开云官方注册-开云(中国),
关于华禹
公司简介
企业环境
组织架构
荣誉资质
分支机构
新闻资讯
公司新闻
行业新闻
图片新闻
业务范围
工程咨询
工程造价
水利监理
工程监理
水利设计
招标代理
公司业绩
项目展示
项目资料
关联网站
招标信息
招标公告
中标公告
招标通知
政策法规
建设法律
行政规章
地方法规
收费标准
发展规划
产业政策
其他
分支机构
联系我们
联系方式
招聘信息
专家登记
部门联系人
招标信息
招标公告
中标公告
招标通知
首页
>
招标信息
>
招标通知
招标通知
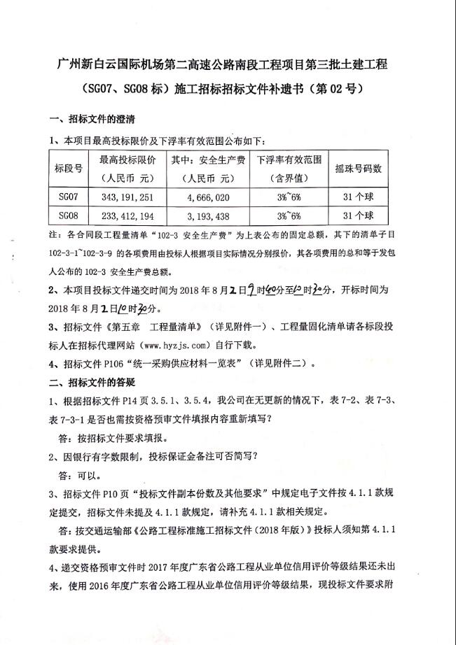
补遗书 - 广州新白云机场第二高速南段工程项目第三批土建工程(SG07、SG08标)施工招标招标文件补遗书(第02号)
发布时间:2018-07-17
附件:
附件一 广州新白云国际机场第二高速公路南段工程项目第三批土建工程(SG07、SG08标)施工招标文件(第五章 工程量清单)
附件二 统一采购供应材料一览表
工程量固化清单
[ 返回列表 ]
[ 打印 ]
上一篇:磋商文件的澄清 - “2018年顺德美食节主会场活动综合服务项目,项目编号:440606-201807-20012020-0001”磋商文件的澄清
下一篇:补遗书 - 广州新白云国际机场第二高速公路南段工程项目第三批土建工程(SGG07、SG08标)施工招标招标文件补遗书(第01号)
国家部委网站
中国政府采购网
住房和城乡建设局
中华人民共和国水利部
中华人民共和国交通运输部
全国公路建设市场信用信息管理系统
广东省政府机构网站
广东省人民政府
广东省水利厅
广东海洋渔业
广东省交通运输厅公众网
广东省发展和改革委员会
广州市政府机构网站
广州市住房和城乡建设委员会
广州市发展和改革委员会
广州市政府采购网
中国广州政府
协会网站
广东省建设监理协会
广东省工程造价协会
广州勘测设计网
其他
广州公共资源交易网
金和OA入口
金和智慧协同管理平台
入口1
入口2
入口3
金和专用浏览器下载
金和办公管理系统
易达企业管理系统
企业邮箱
二维码
返回顶部
广发体彩-广发(中国)
|
九州游戏官网 - 九州(中国)
|
安博官方网站
|
开云电子体育
|
九游
|
OD平台
|
亚美·体育(JN SPORTS)官方网站-APP下载
|
米兰网页版
|
九游平台
|